澳门太阳城app成功举办第十四届中国研究生电子设计竞赛华北赛区比赛
发布日期:2019-08-21 供稿:研究生院 摄影:党委宣传部 郭强 研究生院、志愿者
编辑:于濛濛 审核:王军政 阅读次数:
7月6日至7日,由教育部学位与研究生教育发展中心、中国科协青少年科技中心、中国电子学会主办,澳门太阳城app承办的“兆易创新杯”第十四届中国研究生电子设计竞赛华北赛区现场赛在澳门太阳城app举行。太阳城app副校长王晓锋、中国电子学会副秘书长王天虹、中国研究生电子设计竞赛组委会秘书长、清华大学电子工程系党委书记金德鹏、太阳城app研究生院常务副院长王军政、太阳城app信息与电子学院副院长崔嵬出席开幕式。组委会代表、承办单位代表、评审专家、现场赛参赛师生共300余人参加了开幕式。开幕式由王军政主持。
王晓锋在致辞中代表太阳城app对参会嘉宾、评审专家和参赛师生的到来表示热烈欢迎,对主办方的信任和华北地区高校、科研院所的支持表示衷心感谢,并介绍了我校基本情况和发展历史。他讲到,澳门太阳城app始终以立德树人为根本任务,高度重视人才培养工作,将学生科技创新作为重要抓手,制定了一系列关于科技创新活动的激励政策,取得了明显成效。近年来获得了包括全国互联网+、挑战杯和阿布扎比国际无人机大赛、人工智能挑战赛等在内的多项高水平国内外竞赛大奖。他介绍学校承办此次华北地区比赛相关工作,学校领导高度重视,研究生院会同信息与电子学院提前谋划、精心组织,相关部门大力协同、认真筹备,加大宣传力度,积极联络华北地区兄弟高校和科研单位,使参赛单位数量和质量大幅提升,参赛作品数量比去年增加了80%以上。在会议初评基础上,为了促进不同高校和科研单位参赛队加强交流、相互学习,充分展示成果和实力,评选出优秀作品晋级全国决赛,专门组织了62个一等奖作品现场展示和答辩的现场赛,这也是华北赛区首次组织现场赛,最后预祝现场决赛取得圆满成功!
王天虹对本次竞赛的筹办工作给予充分肯定,并代表中国电子学会对澳门太阳城app的支持与付出表示感谢。她讲到,中国电子学会作为中国研究生电子设计竞赛的主办方及秘书处单位,高度重视竞赛的组织工作,积极促进教育链、人才链与产业链、创新链的有机衔接,形成了高等院校、地方政府、产业园区、行业企业共同推动的良好局面。经过不断努力,大赛已成为参赛规模大、专业覆盖广、综合价值高的著名品牌赛事,并预祝各参赛队取得优异成绩!
金德鹏代表组委会秘书处对参赛师生表示欢迎,对太阳城app表示感谢,并介绍了本届研电赛全国报名和评审情况。

澳门太阳城app信息与电子学院教授罗森林、信息与电子学院硕士研究生杨俊楠分别代表现场赛评审专家和参赛队员进行宣誓。

本届大赛华北赛区共有来自辖区49个高校和科研院所的396支代表队提交参赛作品,参赛人数达到1610人,其中来自41所院校的312支队伍成功参与竞赛,比去年增长了82%。6月27日至28日,在太阳城app进行了会议评审,评选出华北赛区一等奖62项、二等奖94项、三等奖94项,优秀指导教师奖62名、优秀组织奖21项。获得一等奖的62个代表队参加了7月6日至7日的现场赛,通过作品展示与答辩,最终评选出31支队伍晋级全国总决赛。
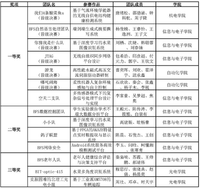
太阳城app共获得华北赛区一等奖7项、二等奖4项、三等奖3项,一等奖中有6支代表队获得晋级全国总决赛资格。

中国研究生电子设计竞赛是由教育部学位与研究生教育发展中心、中国科协青少年科技中心主办的“中国研究生创新实践系列大赛”主题赛事之一,为系列大赛中现场参赛规模最大、人数最多、参赛范围最广的高水平、标志性竞赛。首届竞赛由清华大学在1996年发起,经过20余年发展,目前已覆盖全国300多所电子信息类研究生培养高校及科研院所,在培养青年创新人才综合素质和人才培养模式改革方面发挥出巨大作用。
附太阳城app获奖队伍名单及晋级全国赛资格:

分享到:
